太阳集团tyc151cc
学部首页
太阳概况
学部简介
学部领导
学部机构
师资队伍
师资概况
知名学者
教师名录
兼职教师
人才引进
本科教学
教务通知
专业介绍
培养方案
毕业设计
规章制度
研究生培养
通知公告
学位点介绍
招生信息
导师介绍
科学研究
科研动态
科研平台
科研团队
科研成果
学术讲座
太阳集团
工会动态
党建动态
组织建设
理论学习
学生工作
通知公告
学工动态
团学动态
就业服务
学生风采
校友工作
校友动态
校友风采
合作交流
国际交流
部企合作
产教融合
科普基地
实验中心
基本概况
通知公告
规章制度
实验室相关下载
学部首页
太阳概况
学部简介
学部领导
学部机构
师资队伍
师资概况
知名学者
教师名录
兼职教师
人才引进
本科教学
教务通知
专业介绍
培养方案
毕业设计
规章制度
研究生培养
通知公告
学位点介绍
招生信息
导师介绍
科学研究
科研动态
科研平台
科研团队
科研成果
学术讲座
学生工作
通知公告
学工动态
团学动态
就业服务
学生风采
实验中心
基本概况
通知公告
规章制度
实验室相关下载
下载专区
本学部相关下载
职能部门相关下载
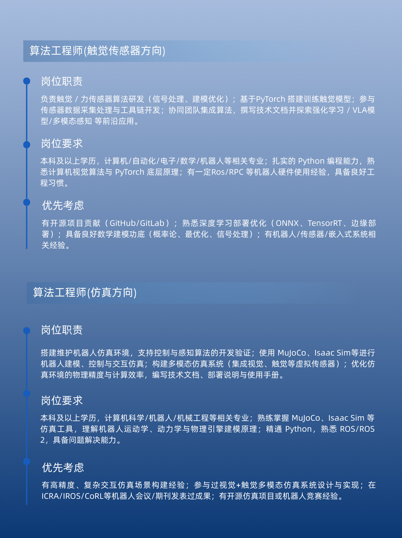
【校园招聘】2026千觉机器人校园招聘
发布日期:2026-03-12
浏览次数:
10
快速导航:
一网通办
常用下载
计算机学院(原)
自动化学院(原)
电信学院(原)
本科教学管理系统
本科生就业系统
科研管理系统
研究生信息系统
财务系统
设备管理系统
电子邮件系统